Logo IWW Institut für Wissen in der Wirtschaft
Anmelden
    1. Startseite
    2. AAZ Abrechnung aktuell
    3. Vertragszahnärztliches Gutachterwesen: So läuft ein Planungsgutachten ab

VertragszahnarztrechtVertragszahnärztliches Gutachterwesen: So läuft ein Planungsgutachten ab

Abo-Inhalt28.01.20264 Min. Lesedauer

Im Rahmen einer vertragszahnärztlichen Behandlung beauftragen die gesetzlichen Krankenkassen in zwei Fällen einen Gutachter (AAZ 01/2026, Seite 3 ff.): Ein Planungsgutachten schafft die Grundlage für eine leistungsrechtliche Entscheidung, ein Mängelgutachten gibt bei Reklamationen des Patienten Aufschluss darüber, ob die Behandlung lege artis durchgeführt wurde. Dieser Beitrag erläutert den Ablauf beim Planungsgutachten.

Grundsätzlich kann jeder Behandlungsplan begutachtet werden

Krankenkassen können grundsätzlich jeden Behandlungsplan begutachten lassen. In der Praxis findet das Planungsgutachten immer nur dann statt, wenn die Kasse ihre leistungsrechtliche Entscheidung, also die Frage, ob die Voraussetzungen zur Leistungsgewährung erfüllt sind, nicht ohne fachliche Unterstützung treffen kann. Hinzu kommt, dass auch hier das Wirtschaftlichkeitsgebot gemäß § 12 Sozialgesetzbuch (SGB) V gilt.

Für den behandelnden Zahnarzt wird mit einer Befürwortung des Plans durch den Gutachter bestätigt, dass er die medizinische Indikation korrekt gestellt hat und dass die vorgesehene Behandlung und die Vorbehandlung richtlinienkonform sind. Eine sorgfältige Befundaufnahme und Planung führen insoweit zu einer höheren Wahrscheinlichkeit der Befürwortung durch den Gutachter.

Die Patientin haben den Vorteil, dass eine objektive und neutrale Überprüfung der Behandlungsplanung erfolgt. Das betrifft sowohl die zahnmedizinische Indikationsstellung als auch die leistungsrechtlichen Ansprüche gegenüber ihrer Krankenkasse. Insoweit hilft das Gutachten bei einer partizipativen Entscheidungsfindung des Patienten für die Behandlung, was wiederum zur Stärkung des Vertrauensverhältnisses zwischen Patient und Zahnarzt beiträgt.

Ein Gutachten ist kein Verwaltungsakt

Das Gutachten selbst ist kein Verwaltungsakt, sondern eine gutachterliche Stellungnahme ohne unmittelbare Rechtswirkung. Deshalb besteht gegen das Gutachten nicht die Möglichkeit, Rechtsmittel einzulegen, sondern lediglich die Möglichkeit des Einspruchs, der zu einem Obergutachten oder – auch wiederum nur bei Zahnersatz – zu einem Anrufen des Prothetik-Einigungsausschusses führen kann.

Einspruchsberechtigt sind nur die beiden Verfahrensbeteiligten, also die auftraggebende Krankenkasse sowie der behandelnde Zahnarzt. Der Patient ist regelmäßig kein Verfahrensbeteiligter, kann also auch nicht Einspruch oder Widerspruch in diesen Zusammenhängen einlegen. Zum weiteren Verfahrensgang im Falle eines Einspruches berichtet ein Folgebeitrag in AAZ.

Verfahrensgang eines Planungsgutachtens

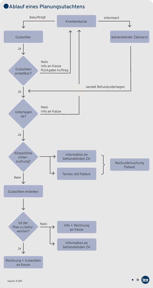
Stellen Sie sich folgenden Fall vor: Der Kasse liegt ein genehmigungspflichtiger Parodontalstatus vor. Sie hat Zweifel an der Plausibilität der Sondierungstiefen und der Notwendigkeit der Behandlung. Deshalb beauftragt sie einen Gutachter. Die Krankenkasse hat insgesamt sechs Wochen Zeit, um über den Leistungsantrag zu entscheiden. Deshalb müssen die folgenden Schritte zeitnah erfolgen (vgl. Flussdiagramm am Ende des Beitrags).

Krankenkasse beauftragt Gutachter und informiert behandelnden Zahnarzt

Die Krankenkasse beauftragt direkt den von ihr ausgewählten Gutachter. Sofern eine körperliche Untersuchung erforderlich ist (insbesondere bei Zahnersatz wahrscheinlich), soll die Begutachtung wohnortnah beim Patienten stattfinden.

Die Krankenkasse informiert im zeitlichen Zusammenhang auch den behandelnden Zahnarzt über die anstehende Begutachtung sowie über den ausgewählten Gutachter. Dabei erfolgt die Aufforderung bzw. Bitte, die Behandlungsunterlagen schnellstmöglich an den Gutachter zu senden.

Merke — Der behandelnde Zahnarzt sendet die Unterlagen direkt an den Gutachter. Versäumt er dies, ist es nicht Aufgabe der Gutachterpraxis zu mahnen. Bei immer wiederkehrenden Versäumnissen einzelner Zahnärzte kann aber eine Information durch den Gutachter an die KZV erfolgen, die den Zahnarzt dann auf seine vertragsärztlichen Pflichten hinweisen wird.

Ab jetzt wird der Gutachter aktiv

Der Gutachter prüft, ob er den Gutachtenauftrag ausführen kann. Ggf. setzt er sich mit dem Patienten in Verbindung, um einen Untersuchungstermin zu vereinbaren. Findet eine körperliche Untersuchung statt, muss der Gutachter den behandelnden Zahnarzt über den Termin informieren, denn der Zahnarzt hat stets das Recht auf Teilnahme an der Untersuchung.

Nun liegen alle relevanten Informationen für die Erstellung des Gutachtens vor. Nach der schriftlichen Niederlegung des Gutachtens und der Erstellung der Rechnung sendet der Gutachter beides an die auftraggebende Krankenkasse. Kann der Gutachter den Plan nicht befürworten, sendet er eine Kopie des Gutachtens an den behandelnden Zahnarzt.

Gutachter haben für die Erstellung des Gutachtens vier Wochen Zeit

Der Gutachter hat für die Erstellung seines Gutachtens vier Wochen Zeit. Diese Frist kommt nicht etwa zu den o. g. sechs Wochen hinzu, sondern sind Bestandteil derselben. Deshalb sind die Gutachter gehalten, alle Umstände, die sie an einer fristgemäßen Erstellung des Gutachtens hindern, der Krankenkasse mitzuteilen. Das kann die fehlende Mitwirkung des Patienten beim Zustandekommen des Untersuchungstermins oder der fehlende Zugang der Behandlungsunterlagen vom Zahnarzt sein.

ID: 50636682

Favorit
Teilen
Drucken
Zitieren

Beitrag teilen

Hinweis: Abo oder Tagespass benötigt

Link
E-Mail
X
LinkedIn
Xing
Loading...
Loading...
Loading...
Logo IWW Institut für Wissen in der Wirtschaft
Praxiswissen auf den Punkt gebracht

Bildrechte